Các nhân tố ảnh hưởng đến năng lực chuyển đổi số của doanh nghiệp nhỏ và vừa tỉnh Quảng Ninh
Bài viết này xác định các nhân tố ảnh hưởng đến năng lực chuyển đổi số của các doanh nghiệp nhỏ và vừa trên địa bàn tỉnh Quảng Ninh. Cụ thể 7 nhân tố gồm: Lãnh đạo; chiến lược kinh doanh số; năng lực nhân viên; văn hoá doanh nghiệp; nền tảng công nghệ; chính sách pháp luật và hỗ trợ của chính phủ, địa phương; nguồn vốn doanh nghiệp. Trong đó, 2 nhân tố tác động mạnh nhất đến năng lực chuyển đổi số trong doanh nghiệp nhỏ và vừa trên địa bàn tỉnh Quảng Ninh là năng lực nhân viên và nguồn vốn.
Đặt vấn đề
Cách mạng công nghiệp 4.0 phát triển mạnh mẽ đã buộc các doanh nghiệp (DN) Việt Nam phải đẩy mạnh chuyển đổi số. Chuyển đổi số đang là xu hướng tất yếu, là vấn đề sống còn mà các DN phải thực hiện, trong đó có các doanh nghiệp nhỏ và vừa (DNNVV) ở Quảng Ninh.
Tỉnh Quảng Ninh xác định, chuyển đối số là động lực tạo đột phá cho sự phát triển, nâng cao sức cạnh tranh của nền kinh tế. Ngày 05/02/2022, Ban Thường vụ Tỉnh ủy Quảng Ninh ban hành Nghị quyết số 09-NQ/TU về chuyển đổi số toàn diện tỉnh Quảng Ninh đến năm 2025, định hướng đến năm 2030, trong đó đề ra mục tiêu 100% DN trên địa bàn Tỉnh đủ điều kiện đáp ứng yêu cầu chuyển đổi số.
Để thực hiện thành công chuyển đổi số trong DNNVV, việc phân tích các nhân tố ảnh hưởng đến năng lực chuyển đổi số trong các DNNVV trên địa bàn tỉnh Quảng Ninh là rất cần thiết.
Tổng quan nghiên cứu
Các nghiên cứu nước ngoài
White (2012) khẳng định, các công nghệ kỹ thuật số có thể bao gồm dữ liệu lớn, di động, điện toán đám mây hoặc các ứng dụng dựa trên tìm kiếm. Hess và cộng sự (2016) nhấn mạnh vai trò của yếu tố con người, đặc biệt là nhà quản lý trong việc thúc đẩy các quá trình chuyển đổi, đồng thời khẳng định, cần có sự phù hợp giữa năng lực nhân sự với các ứng dụng công nghệ số để khai thác tối ưu các ứng dụng công nghệ đó. Nadkarni và Prügl (2021) tổng hợp từ các nghiên cứu trước cho thấy, các yếu tố bên trong ảnh hưởng đến khả năng chuyển đổi số của DN chia thành 3 nhóm: 33% tập trung vào công nghệ, 34% tập trung vào vấn đề tổ chức, 33% tập trung vào cả vấn đề công nghệ và tổ chức.
Các nghiên cứu trong nước
Nhóm tác giả Lê Thị Hải Đường, Phan Lê Ngọc Châu (2022) nghiên cứu “Các yếu tố ảnh hưởng chuyển đổi số của các DN trên địa bàn TP. Hồ Chí Minh” đã xác định được 6 yếu tố giúp DN chuyển đổi số thành công: Chính sách pháp luật và hỗ trợ của Chính phủ; quy trình số hóa; an toàn và bảo mật thông tin của DN; chiến lược chuyển đổi số của DN; nhân lực của DN; cơ cấu tổ chức và quy trình kinh doanh của DN.
Bùi Thị Hường (2023), nghiên cứu các yếu tố ảnh hưởng đến chuyển đổi số của các DN tại tỉnh Bình Dương xác định 7 yếu tố ảnh hưởng đến chuyển đổi số của các DN là: Chính sách pháp luật và hỗ trợ của chính phủ; An toàn, bảo mật thông tin của DN; Quy trình số hóa; Chiến lược chuyển đổi số của DN; Các dịch vụ logistics và hỗ trợ của khách hàng; Nhân lực của DN; Cơ cấu tổ chức và quy trình kinh doanh của DN.
Mô hình đề xuất
Trên cơ sở hệ thống các tài liệu nghiên cứu trong nước và nước ngoài về các nhân tố ảnh hưởng đến khả năng chuyển đổi số của DN, căn cứ vào thực tế hiện nay và đặc điểm của các DNNVV, tác giả đề xuất 7 yếu tố ảnh hưởng đến năng lực chuyển đổi số trong DNNVV gồm: (1) Lãnh đạo, (2) Chiến lược kinh doanh số, (3) Năng lực nhân viên (4) Văn hoá DN; (5) Nền tảng công nghệ; (6) Chính sách pháp luật và hỗ trợ của chính phủ, địa phương; (7) Nguồn vốn. Từ đó, tác giả đề xuất giả thuyết H1 đến H7 như sau:
H1. Lãnh đạo tác động tích cực đến năng lực chuyển đổi số của DNNVV.
H2. Chiến lược kinh doanh số tác động tích cực đến năng lực chuyển đổi số của DNNVV.
H3. Năng lực nhân viên tác động tích cực đến năng lực chuyển đổi số của DNNVV.
H4. Văn hoá DN tác động tích cực đến năng lực chuyển đổi số của DNNVV.
H5. Nền tảng công nghệ tác động tích cực đến năng lực chuyển đổi số của DNNVV.
H6. Chính sách pháp luật và hỗ trợ của chính phủ, địa phương tác động tích cực đến năng lực chuyển đổi số của DNNVV.
H7. Nguồn vốn DN tác động tích cực đến năng lực chuyển đổi số của DNNVV.
Mô hình nghiên cứu đề xuất được thể hiện theo Hình 1.

Phương pháp nghiên cứu
Dữ liệu nghiên cứu và phương pháp xử lý dữ liệu
Nghiên cứu này được tác giả thực hiện bằng phương pháp nghiên cứu định lượng, nhằm kiểm định lại các thang đo trong mô hình nghiên cứu thông qua bảng câu hỏi khảo sát cán bộ quản lý các DNNVV ở Quảng Ninh. Toàn bộ dữ liệu trong bảng hỏi được xử lý với sự hỗ trợ của phần mềm Smart PLS 3.2.9. Số lượng mẫu là 600 mẫu.
Thang đo các biến trong mô hình nghiên cứu
Thang đo của các biến trong mô hình nghiên cứu chủ yếu dựa vào các nghiên cứu trước, thang đo được thể hiện trong Bảng 1.
Bảng 1: Thang đo các nhân tố ảnh hưởng đến năng lực chuyển đổi số của doanh nghiệp nhỏ và vừa |
||
STT |
Mã số |
Nhân tố/Thang đo |
(1) |
LD |
Lãnh đạo |
1 |
LD1 |
Lãnh đạo DN rất quan tâm đến chuyển đổi số |
2 |
LD2 |
Lãnh đạo có thái độ tích cực với chuyển đổi số của DN |
3 |
LD3 |
Lãnh đạo sử dụng các ứng dụng công nghệ mới trong tương tác |
4 |
LD4 |
Lãnh đạo không ngừng học hỏi để phát triển năng lực đáp ứng yêu cầu chuyển đổi số |
5 |
LD5 |
Lãnh đạo rất ủng hộ các đề xuất ứng dụng công nghệ để số hóa các quy trình hoạt động và quản lý trong DN |
(2) |
CLKD |
Chiến lược kinh doanh số |
1 |
CLKD1 |
Mục tiêu chuyển đổi số được đề cập trong chiến lược kinh doanh của DN |
2 |
CLKD2 |
DN có triển khai sử dụng hệ thống cơ sở dữ liệu |
3 |
CLKD3 |
Chiến lược của DN hướng đến thay đổi mô hình hoạt động |
4 |
CLKD4 |
DN hướng đến tối ưu trải nghiệm khách hàng trên nền tảng số |
(3) |
NNL |
Năng lực nhân viên |
1 |
NNL1 |
Nhân viên sử dụng tốt các ứng dụng công nghệ thông tin |
2 |
NNL2 |
DN có đào tạo cho nhân viên sử dụng các ứng dụng số hóa |
3 |
NNL3 |
Nhân viên có thái độ tích cực với các ứng dụng công nghệ mới |
5 |
NNL4 |
DN có các nhân viên chuyên môn lĩnh vực công nghệ thông tin |
(4) |
VHDN |
Văn hóa DN |
1 |
VHDN1 |
Mỗi cá nhân trong DN sẵn sàng chia sẻ kiến thức và kinh nghiệm cho nhau |
2 |
VHDN2 |
Tinh thần học hỏi lẫn nhau luôn được đề cao |
3 |
VHDN3 |
Mỗi cá nhân luôn chủ động trong công việc |
4 |
VHDN4 |
Sự phối hợp thực hiện công việc trong DN là rất tốt |
(5) |
NTCN |
Nền tảng công nghệ |
1 |
NTCN1 |
DN đang sử dụng trang web để đưa thông tin |
2 |
NTCN2 |
DN tạo điều kiện cho nhân viên sử dụng thiết bị điện tử cá nhân phục vụ công việc |
3 |
NTCN3 |
DN đang sử dụng hệ thống tương tác nội bộ để giảm giao việc trực tiếp |
4 |
NTCN4 |
DN có sử dụng kỹ thuật điện toán đám mây trong quản trị nội bộ |
5 |
NTCN5 |
DN đã tạo được không gian làm việc số |
(6) |
CS |
Chính sách pháp luật và hỗ trợ của Chính phủ, địa phương |
1 |
CS1 |
Chính phủ, địa phương có chính sách hỗ trợ các dịch vụ số hóa |
2 |
CS2 |
Chính phủ, địa phương có lộ trình số hóa cho DN |
3 |
CS3 |
Chính phủ, địa phương tạo hạ tầng cơ sở cho DN chuyển đổi số |
(7) |
NV |
Nguồn vốn DN |
1 |
NV1 |
DN đảm bảo đủ nguồn vốn đảm bảo chi trả chi phí hạ tầng công nghệ chuyển đổi số |
2 |
NV2 |
DN có khả năng chi trả cho nhân viên chất lượng cao đáp ứng chuyển đổi số |
3 |
NV3 |
DN đảm bảo chi trả cho các đơn vị cung cấp dịch vụ chuyển đổi số |
(8) |
CDS |
Năng lực chuyển đổi số của DN |
1 |
CDS1 |
DN hoàn toàn có thể mang lại các giá trị và trải nghiệm mới cho khách hàng trên nền tảng công nghệ số |
2 |
CDS2 |
DN hoàn toàn có khả năng chuyển đổi kỹ thuật số thành công |
3 |
CDS3 |
DN có thể đạt hiệu quả kinh doanh cao hơn sau khi chuyển đổi số |
Nguồn: Nghiên cứu của tác giả |
Kết quả nghiên cứu và thảo luận
Kiểm định mô hình đo lường
Nghiên cứu đề xuất mô hình đo lường bao gồm các nhân tố: Năng lực nhân viên (NNL); Nguồn vốn (NV); Chính sách pháp luật và hỗ trợ của Chính phủ, địa phương (CS); Nền tảng công nghệ (NTCN); Lãnh đạo (LD); Chiến lược kinh doanh (CLKD); Văn hóa DN (VHDN); Năng lực chuyển đổi số của DN (CDS) trong các DNNVV ở Quảng Ninh. Độ tin cậy và tính hợp lệ của mô hình được đánh giá bằng một số phương pháp thống kê.
Thứ nhất, phân tích hệ số tải bên ngoài (outer loading) được sử dụng trên các mục của mô hình, giá trị nhỏ nhất = 0,606 tất cả đều vượt ngưỡng chấp nhận được là 0,5 (Hair Jr và cộng sự., 2016) qua đó xác minh tính đầy đủ của tất cả các mục.
Thứ hai, độ tin cậy của bảng câu hỏi được đánh giá bằng phương pháp Cronbach’s alpha, cho ra các giá trị lớn hơn 0,7. Theo DeVellis, 2016, các giá trị bằng hoặc trên 0,7 là có thể chấp nhận được. Do đó, biểu thị độ tin cậy của bảng câu hỏi tốt trong nghiên cứu.
Thứ ba, điểm độ tin cậy tổng hợp (CR) và Phương sai trung bình trích xuất (AVE) đã được sử dụng để đánh giá tính hợp lệ của bảng câu hỏi. Tất cả các giá trị CR đều vượt quá 0,7 (Bagozzi & Yi, 1988) và tất cả các giá trị AVE đều lớn hơn 0,5 (F. Hair Jr và cộng sự 2014), cho thấy tính nhất quán nội bộ mạnh mẽ và tính hợp lệ. Do đó, có thể chấp nhận được của các cấu trúc mô hình.
Kiểm định mô hình cấu trúc
Việc xem xét kỹ lưỡng mô hình cấu trúc trong cuộc điều tra bao gồm một phương pháp tiếp cận đa chiều, kiểm tra độ lớn và ý nghĩa của các hệ số đường dẫn, xác minh sự vắng mặt của đa cộng tuyến thông qua điểm VIF giữa các cấu trúc và đánh giá mức độ liên quan dự đoán. Độ lớn của các mối quan hệ trong mô hình được xác định thông qua các hệ số đường dẫn cùng với các giá trị p tương ứng để khẳng định ý nghĩa thống kê. Ngoài ra, các giá trị R2 liên kết với mỗi cấu trúc vượt qua ngưỡng tối thiểu là 0,10, theo các hướng dẫn do (Hair và cộng sự., 2011) đưa ra, biểu thị mức độ chấp nhận được về khả năng giải thích. Các giá trị Q2 lớn hơn 0, phản ánh rằng các cấu trúc nội sinh của mô hình đáp ứng được mức độ liên quan dự đoán (Sarstedt và cộng sự., 2021). Tổng hợp các đánh giá này xác thực độ tin cậy và hiệu quả của mô hình cấu trúc trong việc cung cấp thông tin chi tiết về các cấu trúc được kiểm tra.
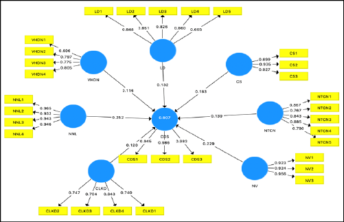
Hình 2: Kết quả mô hình PLS-SEM.

Nguồn: Nghiên cứu của tác giả
Bảng 2: Kết quả của tác động của các biến trong mô hình |
||||||
Giả thuyết |
Hệ số Beta |
Trung bình mẫu |
Độ lệch chuẩn |
Hệ số T |
Mức ý nghĩa P |
Kết luận |
CLKD -> CDS |
0.120 |
0.119 |
0.024 |
5.040 |
0.000 |
Có ý nghĩa |
CS -> CDS |
0.183 |
0.182 |
0.026 |
7.135 |
0.000 |
Có ý nghĩa |
LD -> CDS |
0.132 |
0.131 |
0.017 |
7.626 |
0.000 |
Có ý nghĩa |
NNL -> CDS |
0.252 |
0.253 |
0.023 |
11.113 |
0.000 |
Có ý nghĩa |
NTCN -> CDS |
0.139 |
0.138 |
0.020 |
7.093 |
0.000 |
Có ý nghĩa |
NV -> CDS |
0.229 |
0.230 |
0.020 |
11.714 |
0.000 |
Có ý nghĩa |
VHDN -> CDS |
0.116 |
0.117 |
0.028 |
4.164 |
0.000 |
Có ý nghĩa |
Nguồn: Nghiên cứu của tác giả |
Bảng 2 và Hình 2 mô tả đánh giá đầy đủ về các mối quan hệ giữa các biến trong mô hình cấu trúc. Qua đó, chứng minh rằng, năng lực nhân viên tạo ra tác động trực tiếp, lớn nhất và có ý nghĩa lên năng lực chuyển đổi số của DNNVV (β = 0,252, mức ý nghĩa p < 0,001) khẳng định mối liên kết đáng kể giữa hai biến này. Nhân tố hay biến có ảnh hưởng lớn thứ hai lên năng lực chuyển đổi số của DNNVV là nguồn vốn với giá trị của β = 0,229, giá trị p < 0,001 củng cố tác động trực tiếp và mạnh mẽ của nguồn vốn. Nhân tố hay biến có ảnh hưởng lớn thứ ba lên năng lực chuyển đổi số của DNNVV là chính sách pháp luật và hỗ trợ của Chính phủ, địa phương với giá trị của β = 0,183, giá trị p < 0,001. Nhân tố hay biến có ảnh hưởng lớn thứ tư lên năng lực chuyển đổi số của DNNVV là Nền tảng công nghệ với giá trị của β = 0,139, giá trị p < 0,001. Nhân tố hay biến có ảnh hưởng lớn thứ năm lên năng lực chuyển đổi số của DNNVV là nhân tố Lãnh đạo với giá trị của β = 0,132, giá trị p < 0,001. Nhân tố hay biến có ảnh hưởng thứ sáu lên năng lực chuyển đổi số của DNNVV là nhân tố chiến lược kinh doanh với giá trị của β = 0,120, giá trị p < 0,01. Nhân tố hay biến có ảnh hưởng thứ bảy lên năng lực chuyển đổi số của DNNVV là nhân tố văn hóa DN với giá trị của β = 0,116, giá trị p < 0,001.
Kết quả phân tích hồi quy
Hệ số R2 là 0,907n nghĩa là các biến độc lập trong mô hình nghiên cứu giải thích được 90,7% thay đổi của biến phụ thuộc là năng lực chuyển đổi số của các DNNVV trên địa bàn tỉnh Quảng Ninh. Có thế thấy mô hình nghiên cứu với các biến độc lập của tác giả là đạt yêu cầu nghiên cứu.
Các hệ số hồi quy Beta cho thấy, các biến độc lập tác động cùng chiều hay ngược chiều đến biến phụ là năng lực chuyển đổi số của các DNNVV trên địa bàn tỉnh Quảng Ninh. Tất cả các hệ số beta đều dương cho thấy tác động tích cực của các biến độc lập đến biến phụ thuộc. Như vậy, các giả thuyết nghiên cứu H1, H2, H3, H4, H5, H6 và H7 đều được xác nhận. Khi nguồn nhân lực, nguồn vốn, chính sách pháp luật và hỗ trợ của chính phủ, địa phương, nền tảng công nghệ, lãnh đạo, chiến lược kinh doanh và văn hóa DN được hoàn thiện thì sẽ thúc đẩy số hóa của các DNNVV trên địa bàn tỉnh Quảng Ninh.
Kết quả nghiên cứu cho thấy, tất cả các yếu tố nguồn nhân lực; nguồn vốn; chính sách pháp luật và hỗ trợ của chính phủ, địa phương; nền tảng công nghệ; lãnh đạo; chiến lược kinh doanh và văn hóa DN đều có tác động tích cực và có ý nghĩa đến chuyển đổi số của các DNNVV trên địa bàn tỉnh Quảng Ninh. Trong đó, năng lực nhân viên có tác động mạnh nhất tiếp đến là nguồn vốn.
Tài liệu tham khảo:
- Bùi Thị Hường (2023), Các yếu tố ảnh hưởng đến chuyển đổi số của các doanh nghiệp tại tỉnh Bình Dương, Tạp chí Khoa học và Công nghệ, số 2/2023;
- Lê Thị Hải Đường, Phan Lê Ngọc Châu (2022), Các yếu tố ảnh hưởng chuyển đổi số của các doanh nghiệp trên địa bàn TP. Hồ Chí Minh, Tạp chí Khoa học, tháng 12/2022;
- Bagozzi, R. P., & Yi, Y. (1988). On the evaluation of structural equation models. Journal of the academy of marketing science, 16, 74-94. https://doi.org/10.1007/BF02723327;
- DeVellis, R. F. (2016). Scale development: Theory and applications. vol. 26 Sage publications. Los Angeles, London, New Dehli, Singapore, Washington DC, Melbourne;
- F. Hair Jr, J., Sarstedt, M., Hopkins, L., & G. Kuppelwieser, V. (2014). Partial least squares structural equation modeling (PLS-SEM) An emerging tool in business research. European business review, 26(2), 106-121. https://doi.org/10.1108/EBR-10-2013-0128.